Sanierungsmodelle Berlin–West

Jetzt bestellen

Beschreibung der Publikation

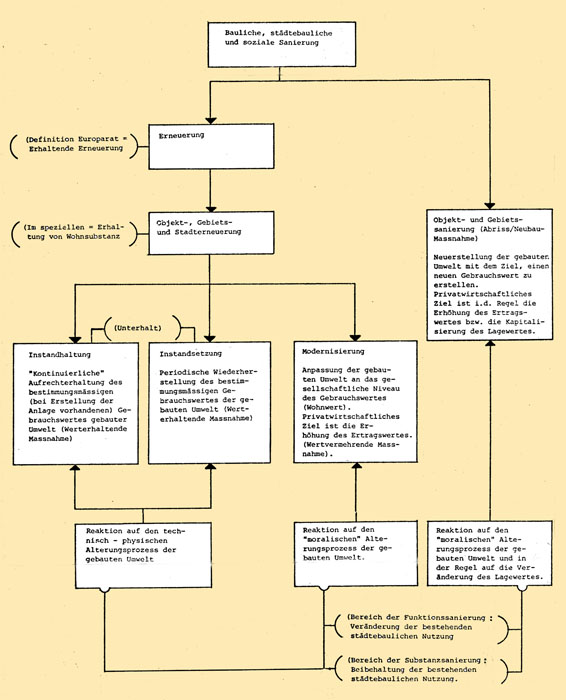
«Deux ou trois choses que je sais d'elle» (Jean-Luc Godard). Die Untersuchung entsteht im Nachgang einer Exkursion «extra muros» des Lehrstuhls Aldo Rossi der ETH Zürich.

Zu einer Zeit, zu welcher die schweizerische Bauwirtschaft sich ausschliesslich auf Neubaumassnahmen ausrichtet, setzt sich in Berlin die Einsicht durch, dass mit Neubauten allein der Wohnungsbedarf nicht zu decken ist. In der Arbeit werden Konzept und Auswirkungen der Strategie «Flächensanierungen» den Ansätzen «Rekonstruktion» und «Modernisierung» gegenübergestellt. Die Fallstudie «Wedding», ein Instandstellungsprogramm von Hans-Walthard Hämer, nimmt dabei die Leitlinien der späteren IBA-Alt vorweg.

Jetzt bestellen

    Details zur Publikation

  • Sanierungsmodelle Berlin–West
  • Ausstattung: Broschüre in Ringheftung, 40 Seiten, DIN A4
  • Verleger: Privatdruck, 1973
  • Preis: Auf Anfrage

Bestellformular: Sanierungsmodelle Berlin–West

Was ist die Summe aus 9 und 2?

Mit dem Absenden erklären Sie sich mit der Verarbeitung Ihrer angegebenen Daten zum Zweck der Bearbeitung Ihrer Anfrage einverstanden .

Zurück